概述模块1-背景故事
星途启航:地球最后的信笺(上)
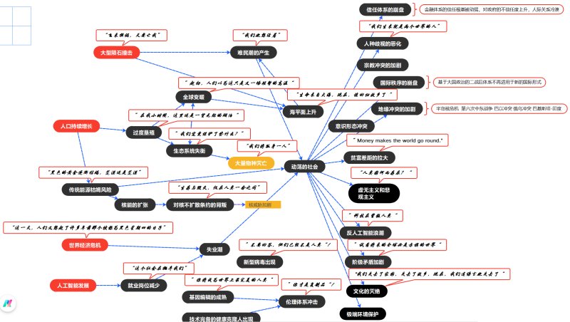
第一章 荒漠里的眼泪
李默蹲在亚马逊盆地的沙丘上,指尖插进滚烫的沙粒里。风卷着细沙掠过他的脸颊,带着股焦糊的味道——那是远处油井爆炸后的余味。他抬头望着天空,曾经的蓝天白云早已变成了灰黄色的穹顶,像块被揉皱的旧报纸。
“博士,该走了。”助手小周的声音从面罩里传来,带着股压抑的沙哑。他手里举着个金属探测器,指针在沙地上画着毫无规律的圈。
李默站起身,拍了拍膝盖上的沙。他的目光掠过眼前的荒漠,想起二十年前第一次来这里的场景:那时的亚马逊还是绿色的海洋,风里飘着雨林的腥甜,他蹲在一棵望天树前,摸着树干上的青苔,对导师说:“我要让这里永远活着。”可现在,望天树的残骸散落在沙丘间,树干上的年轮像凝固的眼泪,记录着雨林死亡的过程。
“黑色的黄金逐渐枯竭,荒漠还是荒漠。”导师的话突然在耳边响起。李默低头看着自己的手心,那里还留着雨林泥土的痕迹——可现在,泥土变成了沙,雨林变成了坟场。
第二章 核阴影下的黄昏
2183年的冬天,李默去了切尔诺贝利。那里的辐射云已经消散,但土地依然带着死亡的气息。他站在四号反应堆的废墟前,看着墙上的标语:“我们用生命守护和平。”可现在,这句话像个笑话。
“核不扩散条约?那是给弱者看的。”同行的俄罗斯科学家伊万吐了口唾沫,指了指远处的导弹井,“你看,那些家伙还在挖,挖更多的核燃料,挖更多的死亡。”
李默望着导弹井的竖井,里面的灯光像魔鬼的眼睛。他想起去年的新闻:印度和巴基斯坦在克什米尔边境发生核冲突,蘑菇云升起的瞬间,整个南亚的天空都变成了红色。“生存与毁灭,仅在人类一念之间。”他轻声说,声音被风卷走。
第三章 经济危机的多米诺
2185年的秋天,纽约的华尔街变成了战场。李默挤在人群里,看着股票交易所的电子屏——红色的数字像血一样流淌。“这一天,人们又想起了许多年前那个被黑色星期四支配的日子。”旁边的老人哭着说,他的养老金在一夜之间化为乌有。
李默走进一家咖啡馆,里面的电视正在播放新闻:“全球失业率突破70%,人工智能取代了90%的工作岗位。”他看着窗外,机械臂在废墟中分拣垃圾,而人类只能蜷缩在阴影里。一个年轻人举着牌子:“我们不是多余的!”可路过的机器人没有任何反应。
“Money makes the world go round。”咖啡馆的老板摇了摇头,把一杯苦咖啡推给李默,“现在,钱能买到的只有恐惧。”
第四章 生态崩溃的挽歌
2186年的夏天,李默去了地中海。曾经的蓝色海洋变成了一片盐滩,盐壳在烈日下开裂,像地球的皮肤被撕裂。他蹲在盐滩上,捡起一块盐晶,里面裹着一只小鱼的尸体——它的眼睛还睁着,像在问:“为什么?”
“在我小时候,这里还是一望无际的湖泊。”旁边的老太太抹了把眼泪,她的家乡是威尼斯,现在已经被海水淹没。李默望着远处的海平面,那里的海水正在吞噬更多的土地——迈阿密、东京、上海,一个个城市变成了水下废墟。
“生命来自大海,现在,该回归故乡了。”老太太的话像根针,扎进李默的心里。他想起自己的女儿,她出生在海边,最喜欢捡贝壳。可现在,贝壳变成了垃圾,海边变成了禁区。
第五章 社会撕裂的伤口
2187年的春天,李默去了墨西哥城的难民营。那里挤满了来自世界各地的难民:有失去家园的沿海居民,有逃避核辐射的灾民,有被人工智能取代的工人。他蹲在一个小女孩面前,她的脸上带着泥,手里拿着个破娃娃。
“叔叔,我们要去哪里?”小女孩问。
李默看着她的眼睛,里面有恐惧,有期待。“我们要去一个安全的地方。”他说。
“我们也想活着。”小女孩的妈妈突然说,她的声音沙哑,“我们不是害虫,我们也想活着。”
李默的喉咙发紧。他想起昨天的新闻:欧洲联盟宣布关闭边境,拒绝接收难民;美国在墨西哥边境建立了隔离墙,上面挂着标语:“别来抢我们的资源。”“人类将何去何从?”他问自己,可没有答案。
第六章 陨石袭击的噩梦
2187年的夏天,天空被烧红了。
李默站在实验室的屋顶上,看着那颗陨石划过天空。它的体积像座小山,表面带着火焰,像个愤怒的天神。“起初,人们以为这只是又一场短暂的高温。”他说,声音发抖。
陨石碎片击中了地中海的盐滩,引发了巨大的海啸。海浪高达三十米,席卷了沿海的城市。李默看着电视里的画面:巴黎的埃菲尔铁塔被海浪冲倒,伦敦的大本钟淹没在水中,纽约的自由女神像只剩下头顶的火炬,在海面上摇晃。
“难民潮产生了。”新闻主播的声音带着哭腔,“超过一亿人失去了家园,他们涌向内陆,寻找生存的机会。”
李默想起难民营里的小女孩,她的妈妈说:“我们也想活着。”他突然觉得,自己必须做些什么。
第七章 先遣队的诞生
2188年的春天,李默收到了联合国的邀请。他坐在纽约总部的会议室里,看着墙上的标语:“为了人类的未来。”
“我们发现了一颗新地球。”联合国秘书长说,他的眼睛里带着希望,“距离地球4.2光年,有适宜的气候,有可供呼吸的空气,有丰富的资源。”
李默看着屏幕上的新地球,它像颗蓝色的珍珠,在宇宙中闪烁。“我们需要组建一支先遣队。”秘书长说,“1500人,来自不同的国家,不同的种族,不同的专业。他们将前往新地球,为人类开辟新的家园。”
李默举起手。“我参加。”他说,“我是生态学家,我能帮新地球恢复生态。”
会议室里响起掌声。李默回头,看见伊万,那个俄罗斯科学家,他笑着点头:“我也参加,我是核物理学家,我能帮新地球建立能源系统。”
旁边的小周也举起手:“我是工程师,我能帮新地球建造城市。”
第八章 出发前的准备
2189年的冬天,李默在休斯顿的航天中心训练。他穿着太空服,站在模拟舱里,看着屏幕上的新地球。“还有三个月。”他对自己说。
这天晚上,他接到了母亲的电话。“妈,你还好吗?”他问。
“我很好。”母亲的声音里带着哽咽,“你要小心,要活着回来。”
“妈,我会的。”李默说,“等我到了新地球,我会给你写信,告诉你那里的天空有多蓝,那里的雨林有多绿。”
“生命来自大海,现在该回归故乡了。”母亲突然说,“你爸爸以前常说,人类是大海的孩子,总有一天会回到大海的怀抱。”
李默的眼泪流了下来。“妈,我会记住的。”他说。
第九章 出发的日子
2190年的春天,发射基地的天空布满了乌云。李默站在飞船前,看着身边的1500名先遣队成员。他们中有科学家,有工程师,有战士,有医生,还有教师。他们的脸上带着坚定,带着希望。
“我们为什么出发?”联合国秘书长站在台上,大声问。
“为了人类的未来!”先遣队成员齐声回答。
“我们要去哪里?”秘书长问。
“新地球!”
“我们的使命是什么?”
“开辟新的家园!”
李默看着台下的人群,里面有他的母亲,有小周的家人,有伊万的妻子。他们的手里举着标语:“我们等你们回来!”“新地球,新希望!”
“倒计时开始!”播音员的声音响起。
“10…9…8…7…6…5…4…3…2…1…点火!”
飞船的发动机喷出耀眼的火焰,缓缓升空。李默望着窗外,地球的背影越来越小,越来越暗。他想起亚马逊的沙丘,想起切尔诺贝利的废墟,想起难民营里的小女孩。他想起母亲的话:“生命来自大海,现在该回归故乡了。”
飞船进入了光速轨道,新地球的影子越来越大。李默望着前方,嘴角露出了微笑。“我们来了。”他说,“为了人类的未来,我们来了。”
(全文完)

0 条评论 (登录以进行评论)